Bill Chun Wai Hung
Lab 7 Prelab
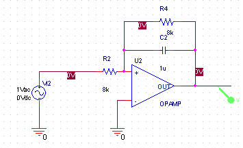
Q1) Compute the cutoff frequency of the low pass filter of figure 1 considering it disconnected form the amplifier.
R2 = 4k ohm
C2 = 1u ohm
f2 = 40 Hz

Result

R1 = 8k ohm
C1 = 1n ohm
f1 = 20kHz

Result

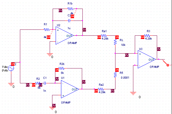
Q2) Compute the cutoff frequency of the low pass filter of figure 1 When it is connected to the amplifier.
First calculate the Thevenin Resistance of the Amplifier
R(TH) =Vt/It
-Vt/RL – Vo/R3=0
Vt = -Vo* RL/R3
It = -Vo/R3
R(TH) =Vt/It = RL
-Vt/RH – Vo/R3=0
Vt = -Vo* RH/R3
It = -Vo/R3
R(TH) =Vt/It = RH
Q3) The cutoff frequency of the input resistance of the amplifier should be very small in order to have the cutoff frequency to remain unchanged. Because the gain of the amplifier = -R3/ RL
So Ra should be very large.
Q4) The high pass filter data is shown above.
Q5)
R3/Ra=1
R3=Ra
R3/(Ra+10k) = 0.3
R3/(R3+10k) = 0.3
0.7 R3 = 3k
R3 = 4.29k
Ra = 4.29k
R3 = 4.29k
R1= 8k
C1 = 1n
R2 = 4k
C2 = 1u
The Circuit Diagram

The Result Plot
