Peter Lau
Bill Chun Wai Hung
Lab 7 Report – Tone Controller
(Amplified)
19
July 2004
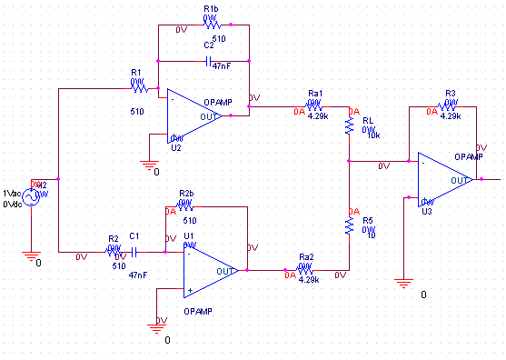
A. Describe the Set-up
The
setup is shown in figure 1.

Figure 1
B. Desbribe Inputs
Ra =
4.29k
R3=4.29k
R1 = 510
C1 = 47n
R2 = 510
C2 = 47n
Pots are
0 to 10k ohm each.
The Op
Amp used is LM 6482.
Stimuli:
The Voltage is 300mV in amplitude, and the value equals to 600 mV peak-to-peak
voltage.
C. Describe What
you Observe
The
circuit generated an experimental voltage values shown in Table 1 and Figure 3.
Table 1.
|
Frequency
(Hz) |
Voltage
(mV) |
Setup
(LP Resistance (kohm), HP Resistance (kohm)) |
|
1 |
550 |
0,0 |
|
10 |
550 |
|
|
100 |
550 |
|
|
1000 |
550 |
|
|
10000 |
500 |
|
|
100000 |
531 |
|
|
|
|
|
|
1 |
550 |
0,10 |
|
10 |
550 |
|
|
100 |
556 |
|
|
1000 |
543 |
|
|
10000 |
368 |
|
|
100000 |
175 |
|
|
|
|
|
|
1 |
200 |
10,
0 |
|
10 |
200 |
|
|
100 |
200 |
|
|
1000 |
206 |
|
|
10000 |
393 |
|
|
100000 |
518 |
|
|
|
|
|
|
1 |
200 |
10,
10 |
|
10 |
206 |
|
|
100 |
200 |
|
|
1000 |
200 |
|
|
10000 |
169 |
|
|
100000 |
156 |
|

Figure 3
D. What you can deduce
This circuit
consists of high pass filter and low pass filter combined using a mixer
circuit. This allows the frequency response to be adjusted according to the
setup of the pots (0k and 0k, 0k and 10k, 10k and 0k, and 10k and 0k). The
different setup give the original voltage (using 0k for the pot) or a lower
voltage (30% using 10k for the pot).
What I
am planning to do in order to claim my circuit works:
When the
pots are adjusted, the frequency of the response change accordingly. For
example, if the low pass resistance is set to zero and the high pass resistance
is set to 10k, the circuit exhibits the behavior of a low pass filter. The high
pass behavior can be achieved by setting low pass resistance is set to 10k and
the high pass resistance is set to zero. If both high pass and low pass
resistances are the same, the response should be flat. This is the result of
this experiment.
The
cutoff frequencies (4.66kHz)
This
experiment shows the differences between ideal case and the real case.
Q6) Is the frequency response flat for both pots equal to zero?
In ideal case, the response is flat if the two filters are
weighted equally. In the experimental case, at the cutoff frequency (4.66kHz) the voltage has a
little dip because the low pass cutoff and the high pass cutoff does not
coincide exactly. This gives the drop around the cutoff point (4.66kHz).
Q7) If it is, why? If it is not explain why and also explain what changes would
you do in order to make it flat.
It is flat because at low frequency, the output of the low pass is unattenuated. Similarly, at high frequency, the output of the high pass is unattenuated. When these two inputs are combined, a close approximation of a flat plot can be achieved.
In the experimental case, since the cutoff frequencies (low pass and high pass cutoff frequencies) don’t coincide exactly, there’s a little dip. In order to fix this problem, the cutoff frequency of the high pass filter can be set a little bit lower than that of the low pass filter.