Bill Chun Wai Hung
Peter Lau
Lab 11 Report ¨C Wrap up Lab
A. Describe the Set-up
The
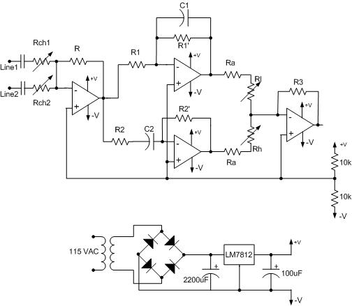
Circuit setup is shown in figure 1 (without the line 2 input).

Figure 1
B. Describe Inputs
Stimuli:
A range of input Frequency from
10Hz to 100kHz to see the output voltage response.
A range of AC input, from 500mV
to 2V to observe the AC output to listen to the frequency.
Ra = 4.29k
R1 = R1¡¯=510
C1=C2 = 47n
R2 = R2¡¯= 510
Transformer:
115Vac to 12Vac transformer is used.
Diode: The model
for the diodes are D1N4002
Voltage Regulator: The model for
the Voltage Regulator is 7812, which gives an output voltage of 12V.
LED =
Light Emitting Diode
C. Describe What you Observe
The
output to the transfer function is not distorted by the changes made to this
circuit. Therefore the output frequency response is the same as the frequency
response recorded in lab7.
D. What you can deduce

Plot obtained from Lab07. Display here for
convenience.
|
Input Impedance |
100k ohm (determined by the choice of Rch1 or Rch2) |
|
Output Impedance |
500 ohm (determined by the op amp used) |
|
Bandwidth |
The cutoff frequency for both the high pass and low pass filter is 5kHz. An valid input is the audio range. |
|
Maximum Attenuation |
According to the data from lab 7, maximum attenuation is 33% |